The M107H 1550nm directly modulated optical transmitter supports the DOCSIS 3.1 technology standard. The transmitter can be used in FTTX network architecture and it can be used for the value-added services of TV image signals, digital television signals, telephone voice signals and data signals. DWDM is used to support overlay insertion system. The ITU channel is optional. The RF drive part adopts our own developed RF pre-distortion circuit. The integrated microcomputer automatic monitoring system ensures the unit is working on optimum performance.
Features
l 47 - 1218 MHz RF passband to increase bandwidth capacity for new services
l Support DWDM application, optional ITU channel
l Low noise, low distortion, excellent frequency response and pre-AMP to meet low RF input signal
l Using SMD low power RF amplifier chip and the latest broadband linear amplifier technology to ensure best performance of CSO and CTB
l Display for operating state and data
l RF input test port
l LED alarm for low optical power output
l Advanced high efficiency switched power supply to meet the wide range AC voltage (110V-240V)
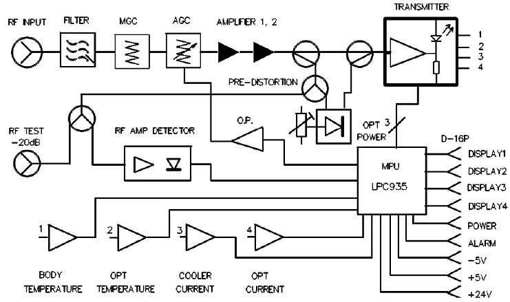
Block Diagram

Specifications
Item | Unit | Value |
Type of Laser | - | DFB |
Wavelength | nm | 1550 ± 5 (ITU Wavelength Optional) |
Modulation Mode | - | Direct Light Intensity Modulation |
Output Optical Power | dBm | 6, 8, 10 |
Optical Connector | - | SC/APC, FC/APC, LC/APC, E2000/APC |
Frequency Range | MHz | 47 - 1218 |
Input RF Signal Level | dBµV | 72 - 82 |
AGC Range | dB | 0 - 10 |
CNR | dB | ≥ 51note |
CTB | dB | ≥ 60note |
CSO | dB | ≥ 58note |
Flatness | dB | ± 0.5 |
RF Input Impedance | Ω | 75 |
RF Input Return Loss | dB | ≥ 16 @ 47 - 1218 MHz |
Notes: Distortion test condition with 25km fiber plus adjustable optical attenuator and -1dBm optical receiver input power.
Table 2. General Specifications
Item | Units | Value |
Power Consumption | W | ≤ 12 |
Supply Voltage (with Filter) | V AC | 220 (110-240) |
RF Connectors | - | F - female, Imperial |
Dimensions (W x H x D) | mm | 483 x 44 x 457 |
Weight | kg | 4 |
Operating Temperature | °C | - 10 - + 55 |
Storage Temperature | °C | - 25 - + 55 |
Note: Unless otherwise noted, all specifications reflect typical performance and are referenced to 20°C.
Ordering Information
Description | Part Number |
M107H 1.2 GHz 1550nm DM Transmitter, 6dBm, SC/APC | 9911000011 |
M107H 1.2 GHz 1550nm DM Transmitter, 8dBm, SC/APC | 9911000012 |
M107H 1.2 GHz 1550nm DM Transmitter, 10dBm, SC/APC | 9911000013 |
SQ Electronics Co., Ltd is a technology enterprise specialized in R&D and manufacturing of CATV and PDU related products. The history of the company goes back to 1991. Originally it was a Shanghai based company(ShangHai QianJin Electronic Equipment Co., Ltd). Due to the rapid development of business activities and customer needs, established a 17000 square meter manufacturing base in Suzhou(Qianjin Electronics (Suzhou) Co., Ltd.). Due to strategic upgrading and development, SQ Electronics (Suzhou) Co., Ltd was established in September 2024 and officially switched, embarking on a new journey of cooperation.
Currently it has about 100 employees. Among them, more than 30% are engineers and technicians. The company has inherited the core team, technology, resources, and experience of the original company, and is committed to further innovation and development on the existing basis.
SQ products are well accepted in the industry because of our high quality and innovative design. Quality is our number one priority, and our goal is to supply world class products through outstanding service to our customers and partners.
Address: No. 5 Qidu Avenue Suzhou City Jiangsu Province China(within Qianjin Electronics (Suzhou) Co., Ltd.)
Address: 701, 7th Floor, No. 1768 Yishan Road, Minhang District, Shanghai, China (Shanghai Office)
Phone: 021-64957666
Email: eddy@sq-cabledevice.com